title

*Sleep Like Mountains* participated at the Lab.30 media arts festival in Augsburg, Germany (24.10. - 27.10.2024)

Sleep Like Mountains enacts a process of digital embedding and embodying. The installation measures the topography of a human body and compares it to geodata sets of Earth, searching for a most similar location, where the topography of the human body and Earth elevate and digitally situate in similar ways. It [...]

More infos: https://lotta-stoever.net/works/sleep-like-mountains



This year I reworked a lot of parts (PCBs, software, 3D-printed mechanics) of this machine. And I thought it might be nice to share some files + behind the scenes. It's all a bit messy, but if you're planning to do something similar - like working with 20x20 aluminium profiles + v-slot - then you probably can draw something useful out of this mess :)


A nice PCB that just reads a button and sends it via ESP-NOW to another ESP32

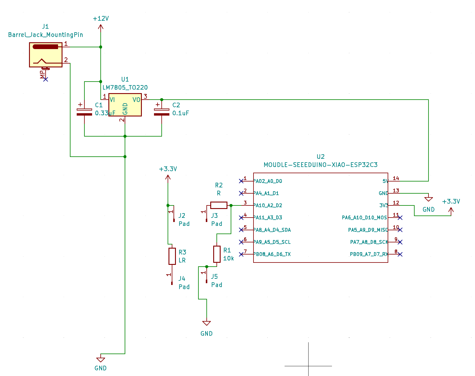
This PCB is avoiding long signal cables in parallel to the aluminium tubes, since they are causing sooo much electric noise. Instead, this PCB just receives 12V, regulates it down to 5V so the XIAO ESP32C3 can handle it. The signal that someone has pressed the button is sent via ESP-NOW. (The PCB is designed for a 12mm momentary push button, that has four pins: led VCC, led GND, and two button pins. The PCB is kind of a sandwich of two PCBs: A bottom PCB that has all the components except the led/button, and a top PCB that holds the led/button and has the top screenprint on it. It's both in one Kicad file. So you need to slightly adjust to what layer you want to export.)
> Download Kicad files here
> Download 3D-printables here


A carrier / slider for the 20x20 aluminium profiles

This "Schlitten" (sliding carrier) does fit the commonly avaible V-slot wheels for the 20x20 aluminium profiles (with a 6mm slot). You can download it here as either exported STL or OpenSCAD file.


I can add more things to this list. Please lmk if any part (mechanics, software, hardware...) of the Sleep Like Mountains installation is in particular interesting for you. Then I will publish it here as well.

Please remember that I am publishing these things as open source under GNU AGPL license. That means you can do whatever you want with it, but if you use my stuff (or any other open source resources published under this or similar license) you have to make sure it stays open source when you publish your results.